PCRmagnetZFKT#

Description#

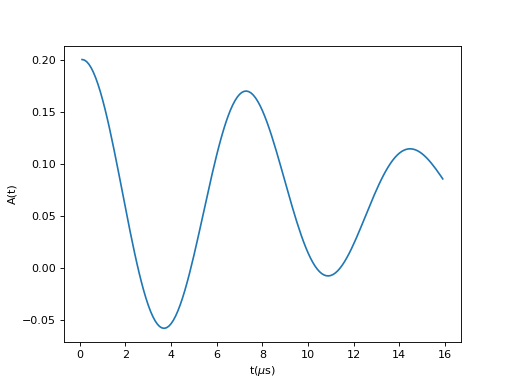
ZF signal from PCR ordered magnet with Kubo Toyabe field contribution

\[\begin{split}A(t)=A_0 \left(\frac13+\frac23e^{-(\Delta t')^2/2}\left(\cos(\Delta t)-\frac{\Delta^2}{\omega} t\sin(\omega t)\right)\right)\\\end{split}\]

where,

\(\omega=g_\mu H_0\) ,

\(t'=t-t_\text{off}\) ,

\(A_0\) is the amplitude,

\(\Delta\) (MHz) is the relaxation rate,

H0 (G) is the local magnetic field,

\(g_\mu\) is the gyromagnetic ratio of muons,

and \(t_\text{off}\) (microsecs) is the time offset.

(Source code, png, hires.png, pdf)

../../_images/PCRmagnetZFKT-1.png

Properties (fitting parameters)#

Name

Default

Description

A0

0.2

Delta

0.1

H0

10.0

Toff

0.1

References#

[1] F.L. Pratt, Physica B 289-290, 710 (2000).

Categories: FitFunctions | Muon\MuonSpecific

Source#

Python: PCRmagnetZFKT.py