PCRmagnet#

Description#

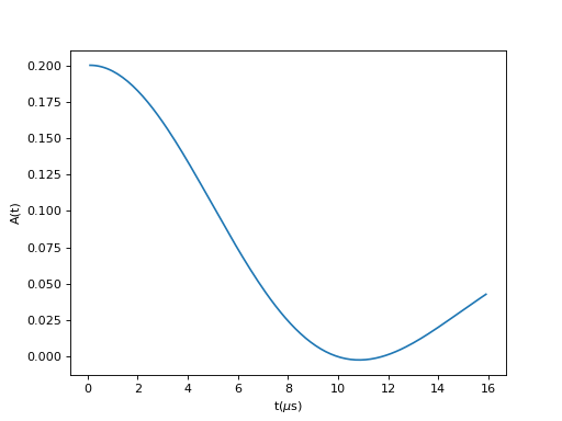
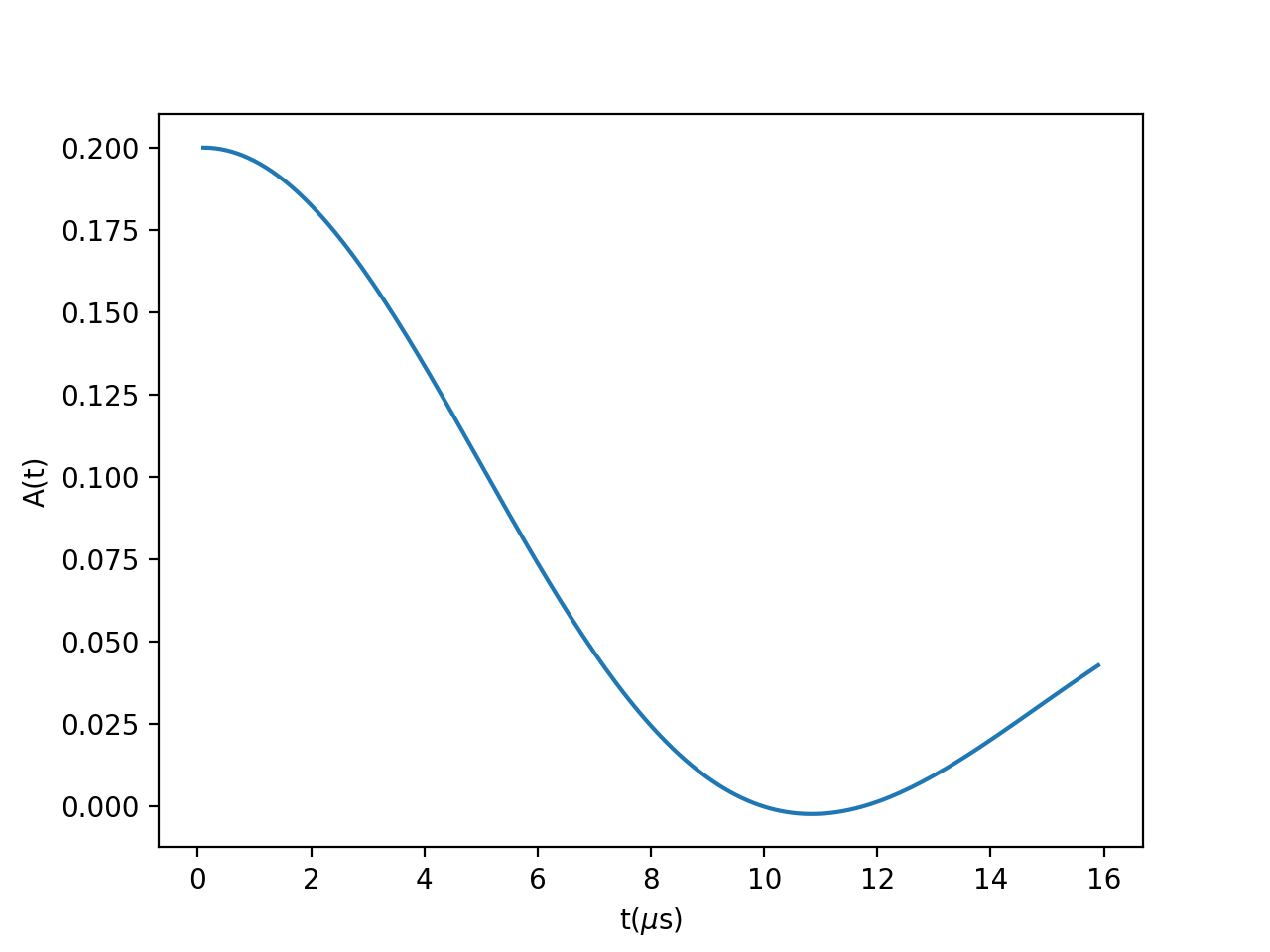
ZF signal from PCR ordered magnet

\[A(t)=A_0\left(\frac{1}{3}+\frac{2}{3}e^{-(\sigma\omega t')^2/2}\cos(\omega t)\right)\]

where,

\(\omega=g_\mu H_0\) ,

\(t'=t-t_\text{off}\) ,

\(A_0\) is the amplitude,

\(\sigma\) (MHz) is the relaxation rate,

H0 (G) is the local magnetic field,

\(g_\mu\) is the gyromagnetic ratio of muons,

and \(t_\text{off}\) (microsecs) is the time offset.

(Source code, png, hires.png, pdf)

../../_images/PCRmagnet-1.png

Properties (fitting parameters)#

Name

Default

Description

A0

0.2

Amplitude

Sigma

0.1

Relaxation rate

H0

3.0

Local field

Toff

0.1

Time offset

References#

[1] F.L. Pratt, Physica B 289-290, 710 (2000).

Categories: FitFunctions | Muon\MuonSpecific

Source#

Python: PCRmagnet.py